| Start
Experimente
- FM-Radio - Mini-FM - LS-Amp
Grundlagen
Produkte
Neues
Impressum
|
FM-Radio mit dem BK1068
Der FM-Radiochip BK1068 der Firma Beken enthält
ein DSP-Radio und ist für kleine Kopfhörerradios entwickelt worden. Die
Bedienung erfolgt über Tasten. Anders als übliche Scanner-Radios kann
ein Suchlauf in beide Richtungen gestartet werden, man kann also
zwischen zwei Sendern hin- und herschalten. Außerdem ist die
Lautstärke digital einstellbar, ebenfalls über up/down-Tasten. Der Chip
bringt auch an sehr kurzen Antennen eine extrem gute Empfangsleistung
und ist ein ideales Einsteigerprojekt in die Radiotechnik. Deshalb
wurde von Modul-Bus ein Breakout-Board entwickelt, das den Umgang mit
dem SMD-IC mit seinem ungewöhnlichen 1,0-mm-Rastrer erleichtert.
|

Der BK1068 entspricht dem BK1079 der gleichen
Firma (Beken, China), hat aber ein anderes Gehäuse. Das IC hat
insgesamt zehn Anschlüsse, wurde aber auf ein Modul mit acht
Anschlüssen umgesetzt, weil zwei Anschlüsse fest verdrahtet werden
konnten. Der optionale Quarz-Anschluss wurde an VDD gelegt, ein
weiterer Eingang zur Auswahl des Frequenzbereichs wurde an GND gelegt,
weil der erweiterte Bereich ab 76 MHz für andere Länder vorgesehen ist.
So hat man ein 8-Pin-Modul, das nur um einen Punktabstand breiter
ist als ein DIP-8-IC. Auf der Rückseite gibt es eine Beschriftung, bei
der sich allerdings in der ersten Version ein Fehler eingeschlichen hat
(L für Lautsprecher und R für Reset wurden vertauscht). Wenn man
sich an die Beschriftung halten will bedeutet L nun Low-End und R
bedeutet Radio-Output. Besser ist es aber, wenn man das IC nach oben
bestückt und sich an den folgenden Anschlussplan hält.
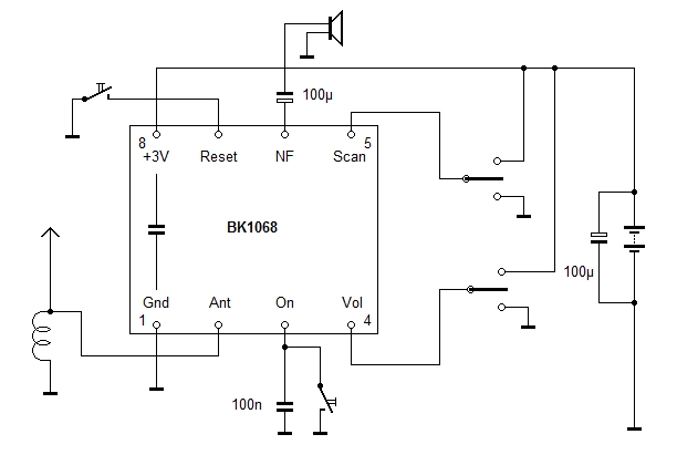
Die
Schaltung zeigt eine typische Anwendung mit Tasten für alle Funktionen.
Die Tasteneingänge Scan und Vol sind Tristate-Eingänge mit einem
mittleren Pegel bei der halben Betriebsspannung. Schalten gegen GND
oder VDD ermöglicht daher zwei Funktionen an einem Eingang.
|

Das Modul kommt mit einer minimalen externen Beschaltung aus, wenn man
auf einige Schaltfunktionen verzichtet. Das IC startet mit maximaler
Lautstärke. Es reicht ein einzelner Scan-Taster, weil am oberen
Bandende automatisch auf den Anfang gewechselt wird, das IC also im
Kreis herum scannen kann.
Der
On/Off-Taster schaltet das IC in den stromlosen Power-Down-Modus und
zurück in den aktiven Modus. Dabei bleiben alle aktuellen
Einstellungen, also Frequenz und Lautstärke erhalten. Man muss
deshalb nicht wie bei älteren Scanner-Radios den Wunschsender jedesmal
neu suchen. Ein großer Vorteil ist auch, dass man einen Suchlauf in
beide Richtungen starten kann.
Das folgende Bild zeigt einen
Aufbau mit sechs Tastern auf einer Steckboardplatine. Zwischen den
beiden Up/Down-Tasten liegt jeweils noch ein Widerstand von 470 Ohm,
der einen Kurzschluss verhindern soll, falls jemand versehentlich beide
Tasten gleichzeitig drückt.
|

Das IC ist eigentlich für Kopfhörer mit 16 Ohm
vorgesehen. und liefert dann mehr als reichliche Lautstärke und einen
hervorragenden Klang. Versuche haben aber gezeigt, dass auch ein
8-Ohm-Lautsprecher angeschlossen werden kann. Es wurde eine
Ausgangsspannung bis ca. 1 Vss gemessen. Die Lautstärke reicht ohne
zusätzlichen Endverstärker für manche Anwendungen bereits aus. Bei
Bedarf kann ein zusätzlicher Audioverstärker angeschlossen werden.
Das Modul eignet sich hervorragend zum Auffrischen alter
Röhrenradios, wahlweise mit einem eigenen Endverstärker oder mit der
vorhandenen Röhrenendstufe.
Im Modul-Bus Online Shop: BK1068 Breakout-Board Im Elektronik-Labor: BK1068 mit Endverstärker Siehe auch: Kindle eBook Radiobau-Miniprojekte
|
|