Start

Experimente

Grundlagen

Produkte
Sparrow
- Schlafradio  
- Voltmeter   
- Bauteileset 

Neues

Impressum

Der Cheepit Sparrow

Im Online-Shop: www.ak-modul-bus.de/stat/entwicklungssystem_sparrow.html

Cheepit ist ein System zur Programmierung von Mikrocontrollern über den Soundausgang von mobilen Endgeräten. Der linke und der rechte Kanal am Kopfhörerausgang dienen als Daten- und Taktleitung zur ISP-Programmierung. Damit ist es möglich, Mikrocontroller ohne einen PC zu programmieren. Es ist besonders für Einsteiger und für die Ausbildung interessant, weil die gewohnte Hardware wie Smartphones und Tablets verwendet werden können. Kleine Programme (Apps) können direkt aus dem Netz von http://tiny.systems/categorie/cheepit/  in den Controller geladen werden. Selbst entwickelte Software lässt sich problemlos mit andern Nutzern teilen. 

Anders als sonst üblich braucht man kein Programmiergerät mehr sondern nur noch ein mobiles Gerät mit einem Webbrowser.  Sogar die Programmierung über MP3-Files oder über Klingeltöne ist möglich. Das System eignet sich daher auch für solche Anwendungen, bei denen Programme mobil nachgeladen werden müssen. 

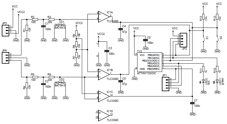
Der Sparrow verwendet einen Controller aus der AVR-Familie, den ATtiny13a mit 1 K Flash und acht Anschlüssen. Auf der Platine befinden sich neben dem Programmierinterface zwei LEDs und zwei Tastschalter. Damit wird dieses kleine System zu einem einfachen und vielseitig einsetzbaren Gerät.



Die Schaltung zeigt rechts das eigentliche Mikrocontroller-System mit dem ATtiny13a und den Bedienelementen. Links befindet sich das Programmierinterface. Ein Vierfach-Komparator LM339- Filter und Begrenzer sorgen dafür, dass die Programmierung in einem weiten Bereich möglicher Eingangspegel funktioniert.  Ein Programmiersignal versetzt den Mikrocontroller in den Reset-Zustand und steuert die Leitungen MOSI und SCK an. Die erfolgreiche Programmierung erkennt man an einem Signal an MISO und damit am Flackern der LED1 (grün). Das folgende Youtube-Video zeigt den Programmiervorgang und einige Anwendungen.


Für die ersten Versuche ohne zusätzliche externe Hardware ist es sinnvoll einen sechspoligen gewinkelten Pfostenstecker einzulöten. Über diesen wird dann die Betriebsspannung zugeführt und das Audiosignal angeschlossen. Die unteren drei Anschlüsse (JP4: L GND R) werden wahlweise an einen Klinkenstecker oder an eine Klinkenbuchse angeschlossen. Der linke und der rechte Kanal dürfen nicht vertauscht werden. An einem Klinkenstecker ist der erste Kontakt (Spitze) der linke Kanal. 


Die Betriebsspannung kann im einfachsten Fall von einem Batteriefach für zwei Mignonzellen (AAA) mit zusammen 3 V kommen. Die oberen drei Anschlüsse dienen der Versorgung des Mikrocontrollers (VCC, Anschluss V an Jp3) und des Programmierinterfaces (VCC2, Anschluss + an JP3) mit dem gemeinsamen SNG-Anschluss (G an PJP3). Ein Teilesatz mit allen erforderlichen Steckern und zusätzlichen Bauteilen ist in Vorbereitung. 




Es existiert bereits eine große Sammlung fertiger Apps. Die meisten dieser kleinen Programme wurden in Bascom entwickelt, einige auch in Assembler und in C.  Anklicken und Übertragen reicht aus, aber wer möchte kann sich auch die Quelltexte ansehen. Die folgende Liste zeigt nur eine kleine Auswahl fertiger Anwendungen und beschränkt sich auf solche Projekte die ganz ohne zusätzliche Hardware auskommen.

Reaktionstest
Morse-Sputnik
Sparrow-Sputnik
Tee-Timer
BlackJack (17 und 4)
LottozahlengeneratorLicht Alarm
Light-Sensor
Elektrofeld-Sensor
Der ewige Blinker
RS-Schalter
Toggle-Schalter
Entspannungslicht
Einstellbarer Gegentakt-Blinker
Einstellbare LED-Helligkeit

Für die Entwicklung eigener Software muss man nur die Grundschaltung des eigentlichen Mikrocontrollers kennen. Mit zwei Tastern und zwei LEDs lassen sich zahlreiche Aufgaben lösen, von Modellversuchen zur digitalen Elektronik bis hin zu praktisch einsetzbaren Geräten für Heim und Hobby. Vielfach kann der Sparrow auch als zentrale Steuereinheit für weitere Elektronik-Projekte dienen. B1 und B3 sind die bevorzugten Ausgänge, deren Zustand dann zugleich über die LEDs angezeigt wird.  B4 kann als analoger Eingang ADC2 verwendet werden. Alle fünf Ports lassen sich wahlweise als Eingänge oder als Ausgänge nutzen.