Start

Experimente
- Roboter 1
- Roboter 2
- Roboter 3
- Roboter 4

Grundlagen

Produkte

Neues

Impressum

Roboter MOPS

von Markus Bindhammer (Bindis@web.de)


Der MOPS ist ein kleiner, einfacher Roboter, der durch die Gegend kurvt. Während seiner Fahrt umgeht er Gegenstände. Sobald sein "Sehorgan", eine sogenannte Reflexions-Lichtschranke, ein Objekt erfasst, legt er den Rückwärtsgang ein. Dabei dreht sich nur eines seiner zwei Räder, was zu einer Richtungsänderung führt. Nach einigen Sekunden schaltet er dann wieder auf den Vorwärtsgang und erkundet weiter den Fußboden...

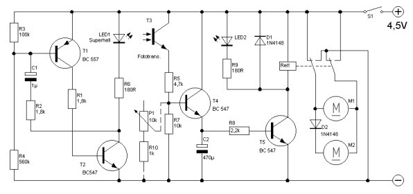
Schaltungsbeschreibung

R1 bis R4 sowie T1, T2 und C1 bilden einen Multivibrator. Dieser sorgt dafür, dass die superhelle LED blinkt. Das Blinken der LED hat zwei Gründe: 1. sieht es natürlich besser aus, wenn MOPS blinkt, und 2. spart MOPS damit Strom, da die LED ja nur halb soviel Strom benötigt, als wenn sie dauernd leuchten würde, wobei der Mulivibrator natürlich weniger Strom verbraucht als die blinkende LED. Man könnte sogar den Vorwiderstand von LED1 weglassen, weil sie sich in den kurzen Phasen, in denen sie nicht leuchtet, erholen kann. Ohne den Blinker und Vorwiderstand würde sie aber nach ein paar Sekunden durchbrennen, und MOPS wäre blind. Trifft nun MOPS auf einen Gegenstand, so wird Licht reflektiert und fällt auf den Fototransistor. Dadurch wird dieser leitend, und mit ihm T4. Die Kameraden R7 bzw. R10 und P1 sorgen dafür, dass T4 nicht wegen jeder Kleinigkeit durchschaltet. Je höher ihr Widerstand, desto empfindlicher wird die Schaltung, je niedriger, desto unempfindlicher, weil die Elektronen der Basis von T4 die kalte Schulter zeigen und den leichteren Weg nach Minus durchpurzeln. Wenn also jetzt T4 leitend wird, lädt er den Kondensator C2 auf, und T5 schaltet durch. Selbst wenn T4 jetzt sperrt, weil kein Licht mehr aus den Fototransistor fällt, bleibt T5 leitend, da er sich mit dem Ladung aus dem Kondensator ein paar Sekündchen ernähren kann. Ok, T5 ist also leitend. Dadurch bekommt LED2 und das Relais Strom, der wiederum die Motoren umpolt. Motor 1 ändert die Fahrtrichtung, Motor 2 bleibt stehen, weil in seiner Zuleitung gemeinerweise eine Diode eingebaut ist, die den Strom bekanntlicherweise nur in eine Richtung durchlässt.



Die Räder fertigt man aus Sperrholz. Mit dem Zirkel sollte man einen Kreis ziehen und ausschneiden. Damit hat man gleich den exakten Mittelpunkt. Anschließend wird ein Loch (3 mm) durch den Mittelpunkt gebohrt und eine lange Schraube befestigt. Dann spannt man das Rad mittels der Schraube in die Ständerbohrmaschine ein, lässt es drehen und hält ein Stück Holz mit Schleifpapier umwickelt dagegen, so wird es schön rund. Zum Schluss wird das Rad noch mit einem Zahnriemen aus einem ausgeschlachteten Videorekorder beklebt. Sekundenkleber eignet sich da am besten.

Die Getriebemotoren für den Roboter kann man ebenfalls selbst bauen. Bei www.opitec.com findet man alles, was man dazu braucht. Als Achsen verwendet man 3-mm-Draht, als Lager Messingrohr 3x4 mm aus dem Baumarkt.

Bauanleitung im PDF-Format (robo.pdf, 309 KB, neue Version 13.10.04)