| Start
Experimente
- Relais 1
- Relais 2
- Relais 3
- Relais 4
Grundlagen
Produkte
Neues
Impressum
|
Das universelle Relais-Schaltmodul, Teil 3

Das fertige Gerät
| Nach allen Vorversuchen wurde die endgültige
Schaltung des Relais-Schaltmoduls festgelegt und die Platine hergestellt.
Jetzt ist alles drin: Entprellung, Set und Reset und ein zusätzlicher
Eingang für die Direktsteuerung z.B. über die serielle Schnittstelle
eines PCs. Jumper J1 entscheidet darüber, ob Tastensteuerung oder
nur die Direktsteuerung möglich sein soll |

Der komplette Schaltplan
| Bei der Entwicklung bis zum fertigen Gerät wurde
genau so vorgegangen, wie bei anderen Enwicklungen bei Modul-Bus von der
einfachen ELEXS-Platine bis zum SIOS-Interface. Am Anfang steht immer ein
Testaufbau, meist auf einer Lochrasterplatine. Die fertige Schaltung wird
dann mit dem Platinen-Layoutprogramm Eagle zu einer Platine. |

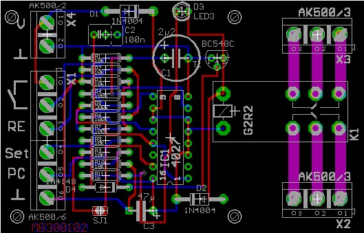
Das Platinen-Layout in Eagle
| Die Herstellung der Platine übernimmt die Firma
Richter (www.richter-elektronik.de)
nach Daten, die das Programm Eagle liefert. So erhält Modul-Bus Platinen
in echter Industriequalität mit doppelseitiger Leiterführung,
Verzinnung, Lötstopplack, Bestückungsaufdruck und durchkontaktierten
Lötbohrungen. Jede Bohrung hat eine stabile Durchkontaktierung, was
besonders für den robusten Einsatz mit Schraubklemmen wichtig ist.
Hier kann es nicht passieren, dass Leiterbahnen sich durch mechanische
Belastungen ablösen oder brechen, auch dann nicht, wenn einzelne Bahnen
sich durch große Ströme wiederholt erwärmen. Die Anschlüsse
der Relaiskontakte sind übrigens durch besonders dicke Bahnen auf
beiden Seiten der Platine mit den Klemmen verbunden, so dass der erlaubte
Strom typischer Relais von über 10 A fließen darf. |

| Die Platine ist ab sofort im AK
MODUL-BUS Online-Shop und im Elektronik-Shop
Emsdetten einzeln, fertig bestückt oder als Bausatz mit den erforderlichen
Bauteilen erhältlich. Eine Teilbestückung ist möglich. Man
kann z.B. ohne die Schraubklemmen auskommen und Kabel direkt anlöten.
Wer das Modul nur als Schaltstufe für einen PC einsetzen will, kann
das IC 4027 und die umgebenden Teile weglassen.
Wichtig ist die Auswahl des Relais. Man kann Typen mit einfachen oder
mit doppelten Umschaltkontakten und mit Spulen für 6 V oder 12 V verwenden.
Die Platine ist für beide Betriebsspannungen ausgelegt. In Kürze
wird über mögliche Einsatzbereiche berichtet.
|
|