| Start
Experimente
Grundlagen
Produkte
- SI4735
- - 4 MHz
- - Software
- - Antennen
- - Hilfeseite
- - RDS
- - ES-M32
- - Heimradio
Neues
Impressum
|
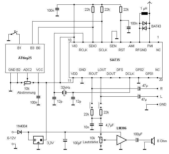
SI4735
Das Heimradio mit UKW und Poti-Abstimmung

Die
Idee ist einfach: Das UKW-Radio wird mit einem Poti abgestimmt, wobei
alle Sender sich gleichmäßig auf den Drehwinkel
von 270 Grad verteilen. Der Anwender legt fest, welche
Stationen das Radio empfangen
soll. Meist hört man ja nur wenige Sender. Wenn z.B. nur drei
Sender programmiert werden, belegt jeder einen Winkel von 90 Grad auf
der Skala. Eine Fehlabstimmung ist ausgeschlossen, die Bedienung wird
ganz einfach. Möglich wird das durch einen kleinen
Mikrocontroller
ATtiny25.
Im Online-Shop: SI4735-Heimradio
SET |
|
Die kleine autonome
Platine enthält
auch einen einfachen Mono-Lautsprecherverstärker. Wenn man ihn
verwenden will müssen die beiden Jumper geschlossen werden.
Man
kann die Platine z.B. in eine vorhandene Lautsprecherbox einbauen und
erhält so ein Spezialradio. Oft ist es sinnvoll, die Potis
nicht
auf der Platine zu bestücken, sondern Potis mit langer Achse
an
anderer Stelle im Gehäuse einzubauen.. Alternativ kann auch
der
Stereo-Ausgang an der Klinkenbuchse verwendet werden um das Radio z.B.
zusammen mit PC-Aktivlautsprechern zu betreiben. Das vorgesehene
Gehäuse bietet auch noch Platz für eine 9-V-Batterie,
aber
eine Netzteilbuchse ist ebenfalls vorhanden.
|
Es
gibt zwei Möglichkeiten das Radio zu programmieren, per
Tastschalter auf der Platine oder über einen angeschlossenen
PC.
In beiden Fällen legt man fest, welche Stationen
gehört
werden können.
Programmierung per Taste: Beim Einschalten muss die Taste
länger
als eine Sekunde gedrückt werden um in den Programmiermodus zu
gelangen. Das Radio sucht dann sofort von 87,5 MHz ab die erste
Station.
Mit jedem Tastendruck scannt man eine Station weiter. Soll eine Station
gespeichert werden, drückt man länger als eine
Sekunde. Ein
kurzer Tastendruck dagegen übergeht die zuletzt
gehörte
Station und sucht die nächste. Insgesamt können bis
zu 20
Stationen gespeichert werden, die sich dann im Betrieb über
den
ganzen Drehbereich verteilen. Nach der Programmierung muss das Radio
einmal aus und wieder neu eingeschaltet werden.
Zur Programmierung über einen PC muss ein serielles Kabel an
GND
und COM (TXD-Pin) angeschlossen werden. Zum Betrieb reicht ein
beliebiges Terminalprogramm (z.B. Terminal.exe)
im Textmodus. Die Übertragungsrate
beträgt 1200 Baud. Das Radio kann im normalen Betrieb
jederzeit in den PC-Modus umgeschaltet werden und wird dann bis zum
nächsten Neustart nur noch vom PC aus gesteuert.
Über
das Terminal kann man den Empfänger abstimmen
und Frequenzen
zwischen 65 MHz und 108 MHz den einzelnen Speicherplätzen
zuweisen. Wenn vorher
z.B. zehn Stationen gespeichert waren und nun nur noch vier Stationen
gewünscht sind muss an den Platz 5 eine besondre Ende-Marke
geschrieben werden.
Enter : Start des PC-Modus 8880 : 88,8 MHz abstimmen 10280 : 102,8 MHz abstimmen 1 : Auf Speicherplatz 1 setzen 20000 : > 108 MHz als Ende-Speicher 5 : Ende-Marke in Speicher 5, es gibt nur 1...4
Nach dem Ende des Speichervorgangs muss das Radio neu eingeschaltet
werden damit die Einstellungen wirksam werden. Alternativ kann der
Empfänger grundsätzlich als PC-Radio verwendet
werden.
Möglich sind aber auch eigene Anwendungen mit besonderer
Firmware,
z.B. als spezielles Küchenradio für Eltern mit
Kindern. Der
Wunschsender der Kinder kann zwar gewählt werden, aber
spätestes nach 30 Minuten wird automatisch wieder auf den
Elternsender geschaltet. Oder das Einschlaf-Radio, das sich nach einer
vorgegeben Zeit allein abschaltet. Wer möchte kann die
Firmware
beliebig verändern.
Download: SI4735Tiny25.zip
|


Einbauvorschlag in ein Retro-Radio:
Die Potis auf der
Platine wurden
durch die Potis im Gehäuse
ersetzt. Das Messgerät überwacht die
Batteriespannung. Der
eingebaute Lautsprecher und das große Gehäuse sorgen
für einen vollen Klang. Das Gerät kam als Geschenk zu
Omis
84. Geburtstag mit nur zwei vorprogrammierten Sendern (WDR3 und WDR5)
sehr gut an: "Es sieht aus wie früher und ist so
schön
einfach zu bedienen!"
Scan-Funktion: Das Heimradio wird mobil
Der Wunsch kam auf, das Heimradio nicht nur daheim,
sondern auch im Auto zu verwenden. Die ursprüngliche Firmware des Heimradios wurde deshalb
um eine Scan-Funktion erweitert. Im Nahverkehr verwendet
man die vorgespeicherten Lieblingssender. Fährt man weiter weg, dann kommt
die Scan-Funktion zum Einsatz.
Dazu wird der Taster auf der Platine verwendet. Bisher wurde er nur zum
Programmieren der Wunschsender benutzt. Im normalen Betrieb war er außer
Funktion. Alle bisherigen Funktionen der Firmware bleiben unverändert erhalten.
Wenn man im laufenden Betrieb kurz
auf die Taste drückt, wird die nächst höhere Station gesucht. Drückt man
länger, dann sucht die Scan-Funktion in Richtung tieferer Frequenzen. Diese
Einknopf-Bedienung ist ideal für den Einsatz im Auto, weil sie den Fahrer wenig
beansprucht.
Diese
erweiterte Firmware wird ab jetzt für jedes neue Gerät
verwendet. Die komplette Firmware ist freigegeben und im
Elektronik-Labor dokumentiert. Dort findet man auch Hinweise für
die Umprogrammierung des ATtiny25, sodass man bei Bedarf die Firmware
erneuern kann. (Update 26.4.12) www.elektronik-labor.de/AVR/Heimradio2.html
PC-Software für das HeimradioDownload: HeimradioVB.zipDas
VB-Programm dient zur ferngesteuerten Senderwahl vom PC aus und erlaubt
die Verwendung von bis zu zehn Stationstasten. Sendernamen und
Frequenzen müssen per Hand eingetragen werden. Beim Verlassen des
Programms werden alle Einstellungen in einer Ini-Datei gespeichert,
auch die verwendete COM-Schnittstelle. Zur Verbindung mit dem PC werden
nur die beiden Leitungen GND und TXD verwendet (GND an GND und TXD an
COM). Das Kabel ist identisch mit dem, das man zur Programmierung
über einen PC braucht. Das Heimradio gibt anders als das
PC-Radio keine Rückmeldung. Deshalb muss man die Sender und Frequenzen
kennen. Beim Heimradio hat man nun zwei Möglichkeiten für die Abstimmung. Man
kann wie bisher das Poti verwenden um die intern gespeicherten Stationen
abzurufen. Sobald man das PC-Programm startet, wird in den PC-Modus umgeschaltet.
Nun ist bis zum nächsten Neustart nur noch die ferngesteuerte Bedienung möglich.
Nur die Lautstärke wird weiterhin direkt am Heimradio eingestellt.
Das Heimradio wurde zwar bisher nur für UKW eingesetzt,
der Radiochip kann aber auch die AM-Bereiche empfangen. Es reicht, eine Ferritantenne
an den AM-Eingang anzuschließen. Auf Mittelwelle wird über das Poti direkt die Empfangsfrequenz im
9-kHz-Raster eingestellt. Für Langwelle (153-323 kHz) wurde ein Raster von 1
kHz gewählt: Alternativ kann auch ein Raster von 2 kHz verwendet werden um bis
fast 500 kHz abzustimmen.
Download: HeimradioAM.zip
|