|
Ein Vorschlag für eine mögliche Bestückung der Spulen:
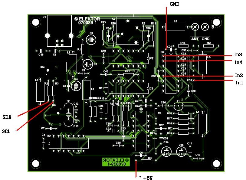
KW2 an In4: 8-30MHz, 15 Wdg + 1 Wdg Antennenkopplung
KW1 an In5: 2,5-10 MHz, 40 Wdg + 2 Wdg Antennenkopplung
Beide KW-Antennenspulen liegen in Reihe und werden ohne Masseverbindung mit dem
Antennenkabel verbunden. Damit hat man zugleich die gewünschte
Potentizialtrennung zwischen PC-Masse und Antennenanlage, was eine Menge
Störungen verhindern kann. Die Reihenschaltung der Koppelspulen bedeutet keinen
Verlust an Signalspannung, weil die jeweils andere Spule auf der Wunschfrequenz
gerade nicht in Resonanz ist und damit niederohmig.

Für die unteren Bereiche hat sich ein Ferritstab 10mm x 90
mm bewährt. Auf demselben Stab können zwei Spulen für MW und LW untergebracht
werden.
MW an IN6: 550- 1600 kHz, 40 Wdg HF-Litze auf Ferritstab
LW an IN7: 140-450 kHz, 170 Wdg HF-Litze auf Ferritstab
Die
neue Abstimmsoftware hat nun einen weiteren Schieberegler zur
Einstellung der Abstimmspannung. Geplant ist eine erweiterte Version
mit automatischer Abstimmung.
|