| Start
Experimente
- Röhre EF95
- Verstärker
- Zwei Stufen
- Stereo
- KW-Audion
- 6SH1P
- 2SH27L
- RT100
- Schaltregler
- EF98-Audion
- RT25
- Schmitt-Trigger - Röhre 6K4P - Theremin - Drehkotipps
Grundlagen
Produkte
Neues
Impressum
|
Experimentiersystem Röhrentechnik RT25

| Das neue Experimentiersystem
RT25
von AK MODUL-BUS verwendet die Röhre EF98 mit einer Betriebsspannung
von 6 V für Heizung und Anode. Alle Versuche werden auf dem Steckfeld
aufgebaut. Die Platine trägt die Röhre, einen Doppeldrehko und
ein Poti. So lassen sich mit wenig Aufwand kleine Radioschaltungen und
andere Versuche aufbauen. Das Experimentiermaterial enthält auch einen
integrierten Lautsprecherverstärker LM386. Das folgende Bild aus dem
Handbuch zum RT25 zeigt den Grundaufbau mit Spannungsversorgung für
Verstärker und Röhrenheizung, der bei allen Versuchen gleich
bleibt. |

Stromversorgung für die Heizung der EF98 und den Endverstärker
| Zum Experimentiersystem gibt
es diese ausführliche Anleitung mit Versuchsbeschreibungen, Schaltplänen
und Aufbaufotos. RT25.pdf (1819 KB)
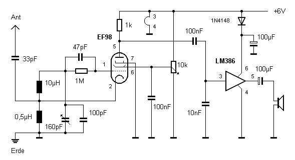
Einfache Radioschaltungen mit der EF98 arbeiten dank des NF-Verstärkers
mit guter Lautstärke an einem 8-Ohm-Lautsprecher. Die folgende Schaltung
zeigt einen Kurzwellenempfänger mit Bandspreizung, der u.a. für
das 80-m-Amateurfunkbang eingesetzt werden kann.
|

Kurzwellenempfänger für das 80-m-Band
| Ein Thema aus dem Handbuch sind HF-Mischer mit der
EF98. Ein Quarzoszillator mit 6 MHz wird verwendet, um den Mittelwellenbereich
auf Kurzwelle hörbar zu machen und umgekehrt Kurzwellensender auf
einem Mittelwellenradio zu empfangen. Außerdem eignet sich der Aufbau
für einen einfachen DRM-Empfänger für RTL-2 auf 5990 kHz.
|

Aufwärtsmischer: Mittelwelle auf Kurzwelle
| Das System ermöglicht wesentlich mehr Versuche
als das Handbuch vorstellen kann. Auch andere Röhren mit dem siebenpoligen
Miniatursockel wie z.B. EF95, EC92 oder EL95 lassen sich für einfache
Experimente verwenden. |
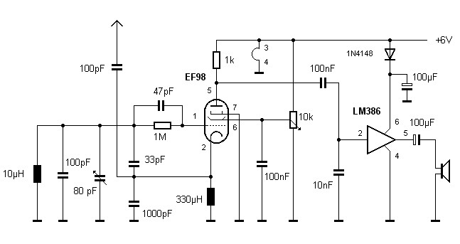
Amateurfunkempfänger für das
80-m-Band

| Dieser Empfänger für den Bereich 3,5 MHz
bis 4 MHz wurde speziell für die hohen Anforderungen im Amateurfunk
optimiert. Für den Empfang von CW- und SSB-Stationen ist die richtige
Bandspreizung und eine gute Stabilität wichtig. Hier wurde ein kapazitiver
Spannungsteiler mit extrem loser Kopplung für die Rückkopplung
eingesetzt. Die vorhandene Festinduktivität mit 10 µH passt
optimal als Schwingkreisspule. Die Mittelwellenspule mit 330 µH dient
nun als Kathodendrossel. Die Antenne ist ebenfalls sehr lose angekoppelt.
So wird eine gute Stabilität erzielt. Die Bandspreizung auf einen
Bereich von 500 kHz ermöglicht eine feinfühlige Einstellung der
Empfangsfrequenz. Der Endverstärker entspricht weitgehend den Vorlagen
im Handbuch zum RT25. Allerdings wurde diesmal der Pin 2 als Eingang verwendet,
was zu etwas geringeren Verzerrungen führt.
Der Empfänger wurde an einer 10 m langen Drahtantenne getestet.
Die Stabilität, Empfindlichkeit und Lautstärke reichen voll aus.
Bei angezogener Rückkopplung hört man deutlich das für das
80-m-Band (3,5 MHz bis 3,8 MHz) typische atmosphärische Rauschen und
Prasseln. Auch die schwächsten Stationen können gehört werden,
ganz so wie in der Anfangszeit des Amateurfunks, wo das Audion der Standardempfänger
in jeder Station war. Das Bereichsende von 4 MHz erlaubt auch den Empfang
des 75-m-Rundfunkbands und Versuche mit dem DRM-Sender der Deutschen Welle
bei 3990 kHz.
|

zurück
|